第二届长三角高职高专院校思想政治理论课建设联盟年会暨“大思政课”建设研讨会于2023年11月18日在南京召开,会议由南京信息职业技术学院承办,长三角高职高专院校党委书记,分管马克思主义学院和思想政治理论课教学工作的校领导,马克思主义学院书记、院长,思政课骨干教师参加了会议。我校马克思主义学院副院长茌良计、直属党支部副书记江龙等一行四人参加了研讨会。

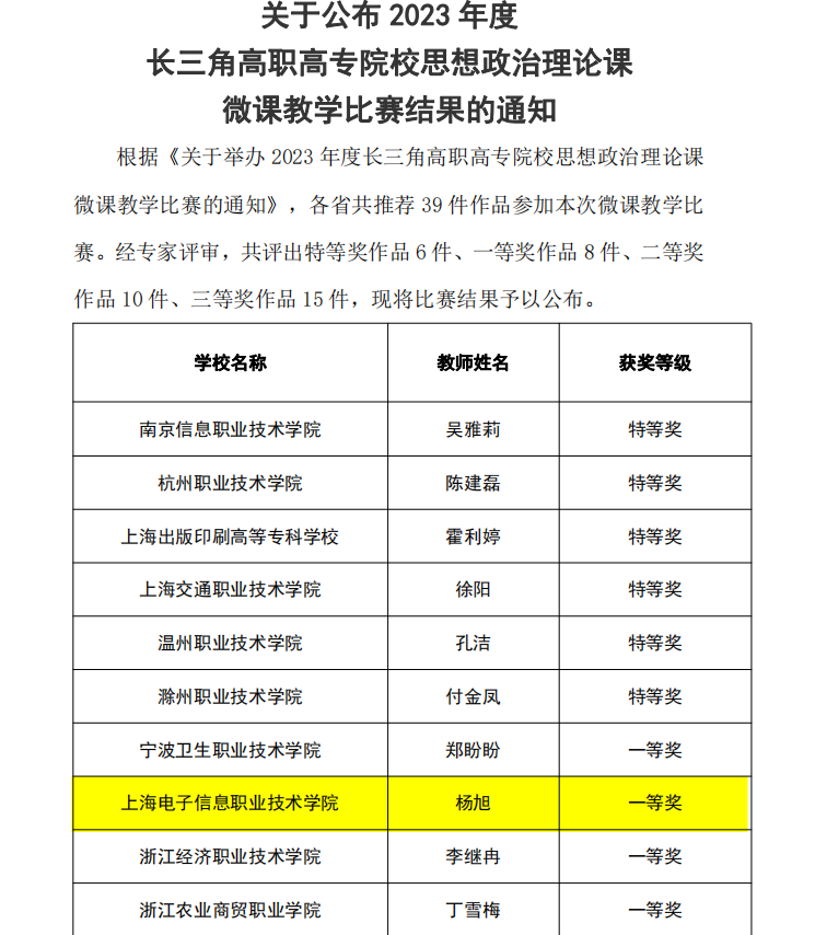
会议开幕式宣布了长三角高职高专思政课建设联盟会长、副会长、和理事单位,我校成功入选联盟副会长单位。会议对本年度长三角高职高专院校思想政治理论课微课教学比赛和“学习贯彻党的二十大精神”论文征集活动获奖教师进行了表彰,我校马院杨旭、陈育君老师分别荣获微课教学比赛一等奖、三等奖,年勇老师荣获论文征集活动二等奖。

主题报告环节,南京航空航天大学王岩教授作了“开启中国式现代化的共同富裕之路”报告。王教授从共同富裕是社会主义的本质特征、共同富裕是中国式现代化的本质要求、当前我国财富积累基本状况、在中国现代化进程中扎实推进共同富裕四个方面阐述了中国的共同富裕之路,以翔实数据和学理依据对共同富裕历史、理论和实践逻辑进行论述。南京师范大学王永贵教授作“深刻领会习近平文化思想的核心要义和实践要求”报告。王教授主要聚焦习近平文化思想的核心要义,从政治要求、价值取向、目标指向、战略布局、交流互鉴五个方面解读了习近平文化思想的深刻内涵。
交流研讨环节。上海出版印刷高等专科学校马院院长马前锋、杭州职业技术学院马院院长邹宏秋、芜湖职业技术学院马院院长杨婉玲、陕西铁路工程职业技术学院马院院长李新萍分别介绍了“大思政课”建设的可行方案和实践经验。会议最后还安排了南京师范大学王磊教授和江苏建筑职业技术学院张文远教授进行了示范教学。
“浩渺行无极,扬帆但信风。”通过参加本次学习交流研讨活动,我校马克思主义学院要在同行中找差距,在同仁中看榜样,立足当下,继往开来,为我校马克思主义学院高质量发展和思想政治理论课高标准建设提质增效(作者:陈育君 供稿单位:马克思主义学院)。
